江苏省虚拟电厂资质申请流程及材料清单
本文档整合2026年江苏省虚拟电厂资质申请全流程、详细材料清单。整体流程由江苏电力交易中心负责注册管理,国家能源*江苏监管办公室、江苏省能源*监管,严格遵循“前期准备→技术测试→平台注册→材料审核→社会公示→注册生效"六大环节,结合江苏省虚拟电厂建设运营相关实施细则优化,适配江苏本地申请需求。
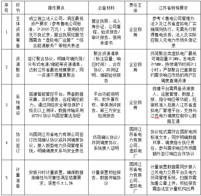
1.1 前期准备(建议预留1个月)
本环节核心是完成主体资质、资源聚合、系统建设等基础筹备,满足江苏省准入门槛,为后续申请奠定基础,具体操作要点如下:

1.申请测试:向国网江苏省电力有限公司电力调度控制中心提交系统接入测试申请,说明平台技术参数与调控能力,同步提交测试方案。国网江苏省电力有限公司电力调度控制中心审核通过后,进行数据接口和控制控制接口联调,接口贯通后进行能力检测。
2.测试内容:数据传输可靠性、调控指令响应速度(要求≤15分钟)、安全防护能力、聚合容量与调节性能核验、与省级管理平台互通能力等核心指标。
3.获取报告:测试通过后取得《系统测试报告》,作为注册审查关键技术依据;测试不合格需在10个工作日内整改后重测,可委托具备资质的第三方机构开展能力检测。
4.责任部门:国网江苏省电力有限公司电力调度控制中心、江苏电力交易中心。
1.账号关联:登录江苏省电力交易平台,关联已注册的批发交易用户账号(无需关联售电公司账号),无需额外办理数字证书,通过平台实名认证即可。
2.选择类型:选择虚拟电厂类型(发电类/负荷聚合类/复合型),按响应时效性可额外选择日前响应型、日内响应型、直控型,明确是否参与现货市场及辅助服务市场。
3.信息填报:填写虚拟电厂基本信息、聚合资源信息、技术参数、从业人员信息等核心内容,确保与实际一致,尤其是聚合资源容量、调控能力等参数需与测试报告一致。
4.材料上传:按要求上传全部申请材料(电子版PDF,加盖公章),附件大小不超过20M,无明确上传窗口的材料统一上传至“附件信息"模块,标注材料名称及用途。
5.提交申请:确认无误后提交注册申请,系统自动生成申请编号,可通过平台查询受理进度。
6.注册入口:江苏省电力交易平台(https://www.jspec。。com.cn/#/outNet),注册申请需在每月25日前提交,便于当月完成受理归档。
1.完整性审查:江苏电力交易中心在5个工作日内完成材料完整性审查,一次性告知需补正内容,企业需在3个工作日内补齐,逾期未补齐视为自动撤回申请。
2.合规性审查:联合江苏省能源*、国家能源*江苏监管办公室,从政策要求、技术规范、电网安全、资源合规性等方面开展合规性与技术能力审查,重点核查聚合资源wei一性及平台接入能力。
3.容量认定:国网江苏省电力有限公司电力负荷管理中心对调节性能、软硬件系统及聚合容量进行认定,确保满足江苏省zui|低规模要求。
4.责任部门:江苏电力交易中心、江苏省能源*、国家能源*江苏监管办公室、国网江苏省电力有限公司电力负荷管理中心。
1.公示渠道:通过江苏省电力交易平台、江苏省发改*guan网站、“信用中国(江苏)"网站同步公示,公示信息同步推送至国家能源*江苏监管办公室。
2.公示内容:虚拟电厂满足注册条件的信息、申请材料关键页(隐去涉密信息)、信用承诺书、评审意见及聚合资源核心信息,公示期内接受社会监督及异议反馈。
3.公示期限:统一为15个工作日,无试点与非试点项目差异,公示起始时间从审核通过次日起计算。
4.异议处理:公示期内接受书面异议及举证材料,异议核查在5个工作日内完成并反馈;材料造假、资源重复聚合等违规情况,终止公示流程,企业5年内不得重新申请入市。
5.责任部门:江苏电力交易中心、江苏省能源*。
1.6 注册生效与后续(正式入市,长期)
1.注册生效:公示无异议后,江苏电力交易中心在3个工作日内出具《虚拟电厂注册证书》,注册正式生效;无需额外完成试点建设,注册后即可开展运营筹备。
2.列入目录:每月10日前汇总合格虚拟电厂进入江苏省虚拟电厂准入目录并备案,次月可参与电力市场交易(含中长期、现货、辅助服务市场)。
3.履约担保:按要求缴纳履约保证金或提供银行保函,保障交易履约,收取标准参照售电公司执行,zui|低保证金金额≥50万元,可按聚合容量比例调整。
4.交易参与:可按独立主体身份参与各类电力市场交易,按月向江苏电力交易中心及调度控制中心上报运行数据、调节执行情况,数据上报需在每月5日前完成。
5.变更管理:注册信息(如聚合资源、法定代表人、经营场所等)发生变更时,需在7个工作日内提交变更申请及相关证明材料,重新审核;申请退出需完成全部有效期合约履行,提交书面申请并公示5个工作日,无异议后完成退出备案。
本清单覆盖国家能源*、江苏电力交易中心及江苏省能源*zui|新要求,适配江苏省申请需求。
2.1 主体资质证明文件
2.2 资源聚合能力证明

2.3 技术能力证明文件

2.4 合规协议文件

1. 虚拟电厂总体架构

2. 虚拟电厂调控响应体系

3. 聚合资源监控
多源异构数据接入:接入不同类型、不同协议、不同厂商的资源数据
大数据分布式采集:汇聚区域内储能电站、负荷终端、屋顶光伏、绿色数据中心、园区办公、 V2G等资源,集成能源网络各类信息和数据
基于驾驶舱的全景监视:将分散的数据实时汇聚到统一平台,形成全局资源状态视图
逐层聚合:实现分层分区资源接入,支持多级监视4.

4. 聚合建模与分析
可调能力评估:根据发电类、储能类、负荷类资源运行情况评估可调节能力,并根据历史响应情况计算发电容量、调节容量、响应时间、爬坡率等指标,为响应目标分解提供依据。
响应目标分解:围绕电网需求、资源特性、时间维度、出清信息,将响应目标转化为可执行、可量化、可考核的具体任务,自动生成调度策略,并下发至终端用户。
响应结果分析:量化调控前负荷基线、实际响应曲线及调控后的偏差率、考核金额等,给出评估指标评分及评价,为调控收益结算提供参考。
多维数据预测:基于气象数据、历史运行数据,构建高精度预测模型,自动学习适应不同条件下新能源发电/负荷的变化趋势,辅助`中长期/日前/日内发电计划制定。

5. 聚合资源优化调度

6. 主要配套产品




了解更多信息,欢迎联系...